产品中心
技术交流

扫描二维码
Carl H. June教授PNAS最新发文:双靶向“乒乓”CAR-T细胞破解实体瘤免疫治疗瓶颈
文章来源公众号:CGT未来 作者:细胞也迷茫
嵌合抗原受体(Chimeric Antigen Receptor, CAR)T细胞疗法在B细胞恶性肿瘤(如B细胞淋巴瘤和白血病)中取得了显著成功,主要得益于CAR-T细胞在外围血液中的强劲扩增和长期持久性。这种扩增与无进展生存期和总生存期密切相关。然而,将这一成功扩展到实体瘤面临重大挑战:实体瘤靶抗原通常不表达于外围组织,导致CAR-T细胞无法在外围激活和扩增,从而限制其向肿瘤部位的有效迁移。此外,实体瘤的免疫抑制性微环境、异质性和低抗原表达进一步加剧了问题。高剂量CAR-T细胞输注可能引发“首过效应”(first-pass effect),即CAR-T细胞在肺部首次通过时检测到健康组织上的低水平抗原,导致靶向外毒性(on-target, off-tumor toxicity)。
最近,Carl H. June在《PNAS》发文“Dual- targeted ping- pong CAR T cells: Leveraging peripheral expansion to improve solid tumor immunotherapy”,利用内源性非必需抗原CD19(表达于B细胞)来驱动扩增。本研究将CD19和实体瘤靶向CAR整合到一个T细胞中,使用独特的信号域(CD19/28ζ和肿瘤4-1BBζ)来模拟T细胞激活的时序:外围通过B细胞诱导CD28ζ信号,肿瘤中诱导4-1BBζ信号。这种“乒乓”(ping-pong)振荡机制可避免下游功能障碍,促进休息-恢复周期。优化后,双重CAR设计(CD19/28ζ-M5BBζ)降低了非特异性扩增和对低抗原健康组织的反应性,同时保持了对高抗原肿瘤的细胞毒性。该策略旨在将血液肿瘤的长期疗效扩展到实体瘤,而无需淋巴耗竭。

双靶向CAR-T细胞在外周通过外周血、脾脏和骨髓的迁移过程
主要结果
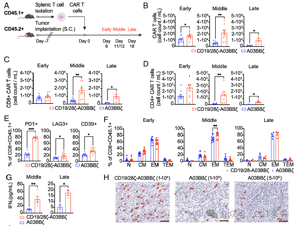
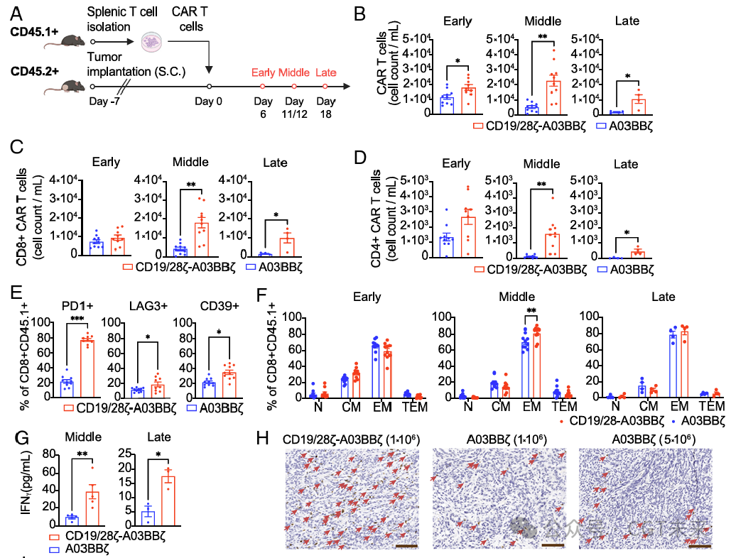
①在没有进行淋巴细胞清除的情况下,双靶点CAR-T细胞在外周血中显著扩增,且扩增水平高于单靶点CAR-T细胞(A03BBζ或CD19/28ζ)。

②在“热”肿瘤模型中,双靶点CAR-T细胞在PDAC 2838c3模型中表现出显著的肿瘤控制能力,与单靶点CAR-T细胞(A03BBζ)相比,能够显著降低肿瘤体积,延长小鼠生存期,表现出更高的治疗效果。在“冷”肿瘤模型中,单独使用双靶点CAR-T细胞的抗肿瘤效果有限,但与αPDL-1或trCD19-AdV联合使用时,疗效显著增强,尤其是trCD19-AdV的联合使用显著延长了生存期。

③双靶点CAR-T细胞在脾脏和骨髓中具有强大的扩增能力和持久的B细胞清除效果,同时其活化状态能够得到有效调控,避免功能失调。此外,双靶点CAR-T细胞还能够激活内源性T细胞,进一步增强抗肿瘤免疫反应。

④双靶点CAR-T细胞能够有效克服实体瘤治疗中的关键障碍,即肿瘤浸润不足和功能失调问题。双靶点CAR-T细胞不仅能够在肿瘤微环境中显著扩增和浸润,还能保持活化状态和效应功能,最终实现更强的肿瘤清除效果。

⑤双靶点CAR-T细胞通过清除CD19+ B细胞实现了抗原依赖的动态扩增。当内源性B细胞恢复时,双靶点CAR-T细胞能够再次扩增,表现出“乒乓效应”。补充外源性B细胞能够显著提高双靶点CAR-T细胞的抗肿瘤效果,表现为肿瘤体积显著缩小和完全消退的比例增加。

题外延伸
斯丹赛生物(Innovative Cellular Therapeutics, ICT)的CoupledCAR®平台与本文的核心设计理念和技术机制上高度相似。1)使用双重CAR方法来刺激免疫系统,以促进CAR-T细胞扩增;2)增强了与肿瘤细胞迁移相关的基因表达,改善了CAR-T细胞向肿瘤迁移和浸润受到抑制的困境;3)增强了CAR-T细胞在肿瘤微环境中的杀伤能力,进入实体瘤后,CoupledCAR®可刺激机体产生、募集更多的免疫细胞,产生更有效和持久的反应。
2025年ASCO年会,斯丹赛生物报告GCC19CART产品的临床试验的初步结果,试验采用单次输注GCC19CART,剂量为1×10⁶ cells/kg(DL1组,n=4)和2×10⁶ cells/kg(DL2组,n=5),患者均为标准治疗失败的重度预处理人群。
主要疗效:客观缓解率(ORR)整体达56%(5/9),其中DL1组25%,DL2组高达80%。疾病控制率(DCR)整体78%,DL2组80%。部分患者出现病理完全缓解(pCR)或完全代谢缓解(CMR),显示出剂量依赖性临床活性与持久性。
安全性:总体耐受性可接受,主要不良事件为细胞因子释放综合征(CRS)和GCC靶向相关的腹泻/结肠炎(可管理)。DL2组1例剂量限制性毒性(grade 3腹泻、grade 4肠炎、grade 5败血症),死亡原因系真菌性败血症(输注后48天)。
整体来说,GCC19CART在难治性mCRC中展现出显著临床活性和可接受安全性,是实体瘤CAR-T领域的积极进展。