产品中心
技术交流

扫描二维码
把肿瘤细胞、T细胞、髓系细胞拉到一起的三特异性抗体
文章来源公众号:Bloki 作者:bloki

分享一篇三特异性抗体的文章,靶向肿瘤抗原、CD3、PD-L1,具体内容如下:

公开的各种肿瘤单细胞测序数据,把淋巴细胞“拉出来”看,不同肿瘤CD8 Tex浸润情况不同

TCGA数据库中看不同肿瘤T细胞浸润情况

肿瘤部位T细胞功能性打分情况

取肿瘤部位CD8 T细胞,体外激活,有的肿瘤CD8 T可响应激活,有的响应差

空间组学数据,肿瘤部位T细胞功能性和PD-L1(CD274正相关),和肿瘤抗原(CD276)负相关

各种肿瘤表达B7H3

设计三特异性抗体:“拉”肿瘤抗原B7H3、CD3、PD-L1;Fc段突变,不结合Fc受体;还做了不结合PD-L1的双特异性抗体

三特异性抗体结合B7H3、CD3、PD-L1

三特异性抗体不结合小鼠的B7H3、PD-L1,结合人的B7H3、PD-L1

三特异性抗体高效介导PBMC杀靶细胞

三特异性抗体高效介导PBMC杀病人源肿瘤细胞,介导T细胞激活、增殖、生成颗粒酶B、IFNr、分化

三特异性抗体只介导杀表达肿瘤抗原B7H3的细胞,不介导杀只表达PD-L1的细胞;杀靶细胞不依赖PD-L1

三特异性抗体介导杀病人源肿瘤细胞

三特异性抗体调动T细胞:激活、增殖、生成颗粒酶B、TNF、IFNr

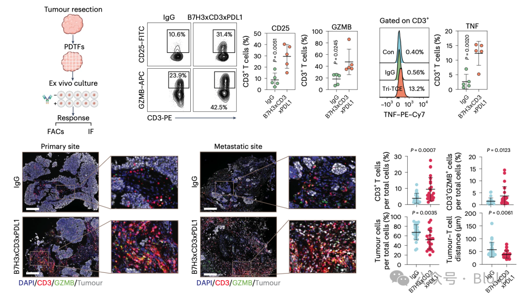
另一病人源肿瘤样品,三特异性抗体调动T细胞、杀肿瘤细胞

病人源肿瘤块上,三特异性抗体调动T细胞、杀肿瘤细胞

三特异性抗体稳定性数据

三特异性抗体药代动力学数据

人源化小鼠上,三特异性抗体抑制肿瘤生长

三特异性抗体安全性

取肿瘤组织,bulk测序,三特异性抗体调动肿瘤免疫

三特异性抗体促进干性、记忆基因表达

病人源肿瘤细胞上,三特异性抗体调动T细胞、杀肿瘤细胞的效果优于双特异性抗体和PD-L1单抗联用

三特异性抗体介导肿瘤细胞凋亡的效果优于双特异性抗体和PD-L1单抗联用

三特异性抗体+PBMC杀肿瘤细胞的效果优于三特异性抗体+T细胞,暗示PBMC中其他细胞有助力作用

换肿瘤抗原,仍然是三特异性抗体+PBMC杀肿瘤细胞的效果优于三特异性抗体+T细胞,再次暗示PBMC中其他细胞有助力作用

髓系细胞细胞(CD11b+)也表达PD-L1,加入髓系细胞助力T细胞杀肿瘤细胞

三特异性抗体促进髓系细胞和T细胞互作

表达PD-L1利好三特异性抗体调动T细胞、杀靶细胞

阻断PD-L1影响杀靶细胞

三特异性抗体主要介导杀肿瘤细胞,对髓系细胞影响小

三特异性抗体介导杀肿瘤细胞

分选免疫细胞,单细胞测序看三特异性抗体对免疫的调动

单细胞测序数据中挖掘,三特异性抗体调动T细胞

三特异性抗体调动毒性、效应基因表达

三特异性抗体调动细胞周期、细胞因子活性相关通路

三特异性抗体起效依赖IFNr,不依赖TNF;IFNr可抑制肿瘤生长

细胞互作分析发现,三特异性抗体调动髓系细胞

髓系细胞中,重编程巨噬细胞

PBMC中、肿瘤部位髓系细胞都能助力T细胞抑制肿瘤细胞生长

阻断共刺激信号不影响三特异性抗体效果

阻断IL-15影响三特异性抗体效果

添加IL-15促进三特异性抗体效果

三特异性抗体促进髓系细胞生成IL-15;三特异性抗体条件培养基促进IL-15表达,阻断IFNr后抑制IL-15表达;IFNr还可以促进CD274(PD-L1)表达,阻断IFNr,CD274表达受限

添加IL-15 resue PD-L1封闭对杀靶细胞的影响

综合起来,三特异性抗体把肿瘤细胞、T细胞、髓系细胞拉到一起,调动T细胞杀肿瘤细胞,T细胞分泌的IFNr促进髓系细胞生成IL-15,IL-15进一步又助力T细胞

作者还设计了一个模型用于评估三特异性抗体疗效,考量各种变量对疗效的影响(略)