云展台

当前位置:首页 > 动态

上海逐典生物科技有限公司

上海市闵行区紫星路588号2幢6层601A
021-5223 8066

技术交流

扫描二维码

改造慢病毒高效靶向T细胞,体内生成CAR-T细胞

2025-12-26

近年来,病毒和非病毒载体被开发用于体内T细胞工程,其中慢病毒(LV)载体因能够通过基因组整合实现CAR转基因在T细胞中的长期表达而备受关注。然而,用于体外T细胞转导的泛嗜性水疱性口炎病毒糖蛋白(VSV-G)伪型LV载体在体内工程中适用性较差,理想情况下载体应特异性靶向目标细胞类型。

近期,来自牛津生物医学(UK)有限公司的研究团队在《分子治疗》杂志上发表了一项突破性研究,该研究描述了一种改进的重定向Nipah包膜系统与第四代慢病毒载体相结合的方法,能够在体内特异性靶向T细胞并高效生成功能性CAR-T细胞。
研究方法概述
该研究采用了一种创新的四代慢病毒载体平台(称为TetraVecta系统),结合重定向的Nipah病毒(NiV)包膜蛋白。研究人员对Nipah包膜蛋白进行了改造,其中G蛋白通过四个点突变(E501A、W504A、Q530A和E533A)防止与天然受体EphrinB2/B3结合,并将靶向分子(如DARPin或VHH)融合到羧基末端以实现特异性靶向。同时,G和F蛋白的胞质尾被截短以促进载体颗粒的伪型化。
缩略图
此外,研究还采用了 TRiP 系统来抑制CAR转基因在载体生产过程中的翻译,减少CAR蛋白掺入载体颗粒的风险。体内实验使用人源化NCG小鼠模型(植入人CD34+脐带血干细胞),通过静脉注射载体评估体内CAR T细胞的生成效率和特异性。
主要研究结果
01

改造LV载体增强转导效率

研究人员首先探索了如何提高重定向LV载体的转导效率。他们发现,与单链可变片段(scFv)相比,使用设计的锚蛋白重复蛋白(DARPin)作为靶向分子能够显著提高载体对CD8+ T细胞的转导效率。

图1. 使用DARPIN和混合包膜组合提升了用改良NiV包膜伪型的重定向LV载体的转导效率
如图1所示,研究团队对Nipah包膜蛋白进行了系统优化。他们假设,在重定向的Nipah包膜中,靶向分子在附着蛋白C末端的 presence 可能会阻碍G蛋白与F蛋白的相互作用,而这种相互作用是触发膜融合所必需的。为此,他们开发了一种"混合"包膜组成,将重定向的CD8-NiV Gm△34与非靶向的NiV Gm△34按一定比例混合,同时保留F△22融合蛋白。
实验结果表明,与100%重定向G蛋白的载体相比,采用混合包膜(75%重定向CD8-NiV Gm△34和25%非靶向NiV Gm△34)的LV载体显著提高了对CD8+ T细胞的基因转移效率。通过评估不同比例的重定向与非靶向G蛋白,研究人员确定了50%-75%重定向CD8DARPin-NiV Gm△34和25%-50%非靶向NiV Gm△34的最佳范围。重要的是,在所有条件下,载体对不表达CD8的细胞群的转导均保持在最低水平,表明特异性得以保持。
02

不同靶向分子特异性转导验证

研究人员进一步评估了不同类型的靶向分子在Nipah重定向系统中的功能。除了DARPin外,他们还测试了单域VHH抗体结合剂对CD8的靶向效果。
图2. 混合NiV包膜的重新定向LV载体,利用scFv、DARpin或VHH靶向转导CD4、CD8和CD3 T细胞
如图2所示,两种CD8的VHH结合剂(骆驼源VHH和人源化版本)均能够产生CD8特异性LV载体,其效率优于scFv,与使用CD8 DARPin的载体相当。这表明VHH结合剂可能因其较小的尺寸和较低的聚集倾向而在此设置中同样有益。
为了靶向所有T细胞亚群或特异性靶向CD4+ T细胞,研究人员还评估了针对CD3和CD4的DARPin结合剂。结果表明,CD3和CD4 DARPins均能有效介导CAR基因向各自T细胞类型的转移。此外,CD3 DARPin的转导效率高于CD3 scFv,支持了DARPins在此背景下的实用性。所有重定向载体均显示了对目标细胞类型的特异性,与VSV-G伪型对照载体形成鲜明对比。
研究人员还评估了不同比例的CD3DARPin-NiV Gm△34和非靶向NiV Gm△34对转导效率的影响。与100% CD3DARPin-NiV Gm△34的载体相比,混合包膜组成提高了载体对表达目标(CD3+)T细胞的转导效率。基于这些结果,研究团队选择使用75%重定向NiV Gm△34和25%非靶向NiV Gm△34的混合包膜进行后续实验。
03

改进安全性和最小CAR掺入的第四代重定向LV载体

为了提高载体的安全性,研究人员评估了能否使用在载体生产过程中抑制CAR转基因翻译的系统来限制CAR蛋白掺入载体颗粒。
图3. 利用SupA2KO-LV基因组和TRiP系统制备重定向慢病毒载体,减少了vRNA剪接并防止了CAR被载体颗粒中掺入
如图3所示,研究采用了TRiP系统的更新版本,该版本在LV载体生产过程中介导转基因翻译的抑制。该系统在第四代TetraVecta系统的SupA2KO-LV骨架中表现最佳,该骨架还具有多项改进,可提高载体产品的质量和安全性。
研究表明,使用含有TRAP结合序列(tbs)的SupA2KO-LV载体基因组时,载体颗粒中几乎检测不到CAR蛋白,而在第三代LV基因组中,即使存在TRAP蛋白,CAR蛋白仍然可检测到。这种差异归因于第三代基因组中主要剪接供体(MSD)的强效剪接产生大量表达CAR的剪接vRNA。
而SupA2KO-LV中的2KO修饰灭活了MSD的剪接,因此在这些额外的CAR编码RNA缺失的情况下,LV载体产品中检测不到CAR蛋白。总之,最优化的CAR蛋白从载体颗粒中的去除需要2KO修饰和TRiP系统结合使用。
04

体内高效产生并扩增CAR-T细胞

在体外成功鉴定了这些重定向载体在效率和质量方面的改进后,研究人员评估了它们在体内直接生成功能性CAR+ T细胞的能力。
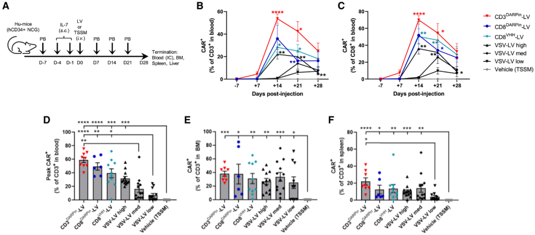
图4.  通过静脉注射第四代SupA2KO-LV载体,靶向CD3或CD8 T细胞,快速高效地在体内生成CAR T细胞
如图4所示,研究团队选择了性能最佳的结合剂进行体内评估,针对CD8的DARPin和人源化VHH,以及针对CD3的DARPin,并使用了上述混合Nipah包膜组成。载体通过静脉注射注入人源化NCG小鼠模型。
每周通过流式细胞术监测血液中的CAR表达发现,注射重定向载体或高剂量VSV-LV后14-21天内,所有组别均检测到高水平的CAR+ CD3+和CD8+ T细胞,且显著高于背景水平。CD3DARPin-LV产生的CAR+ T细胞水平最高(约54%的CD3+细胞)。两种不同的CD8靶向载体(CD8DARPin-LV和CD8VHH-LV载体)产生的CAR+ T细胞水平相对相似,但略低于CD3DARPin-LV载体。只有CD3DARPin-LV载体产生了相当数量的CD4+和CD8+ CAR+细胞。
尽管VSV-G载体的功能滴度较高,但VSV-LV组产生的CAR+ T细胞数量低于CD3和CD8靶向载体,且呈剂量依赖性。CAR T细胞的频率在D7时非常低,但到D14-D21时,非常高比例的T细胞呈CAR+,表明转导后CAR T细胞在体内扩增了2-3周,然后收缩。在D28终止时,BM和脾脏中也检测到高频的CAR T细胞,所有载体处理组中BM的CAR+ T细胞比例显著高于脾脏和血液,可能是由于持续的淋巴细胞生成所致。
05

高效清除B细胞

有效杀伤B细胞并诱导B细胞再生障碍研究人员评估了B细胞的清除情况,作为CAR T细胞活性的衡量指标。如图5所示,所有载体处理组中B细胞的比例在注射后14-21天内显著下降,到D28时,所有重定向载体处理组和高剂量VSV-LV组均出现严重的B细胞再生障碍。B细胞再生障碍的动力学在不同载体间略有差异,VSV-LV组比其他组更早出现B细胞减少,在D7时即显著下降,而此时CAR T细胞尚不易检测到。
图5. 利用第四代重定向SupA2KO-LV载体在体内生成的CAR T细胞,诱导快速且持续的B细胞发育不良
在重定向载体处理组中,CD3DARPin-LV载体对B细胞水平的影响略早于CD8靶向LV载体组。对于VSV-LV组,低剂量和中剂量组的B细胞清除动力学较慢,但后期无统计学差异。
在D28终止时,BM和脾脏中也观察到显著的B细胞再生障碍。尽管BM中的B细胞显著减少,但该组织中残留的B细胞数量略高于血液和脾脏,推测是由于BM巢中植入的造血干细胞/祖细胞持续产生淋巴细胞所致。
06

CD8和CD3靶向包膜与VSV-G的T细胞靶向性对比

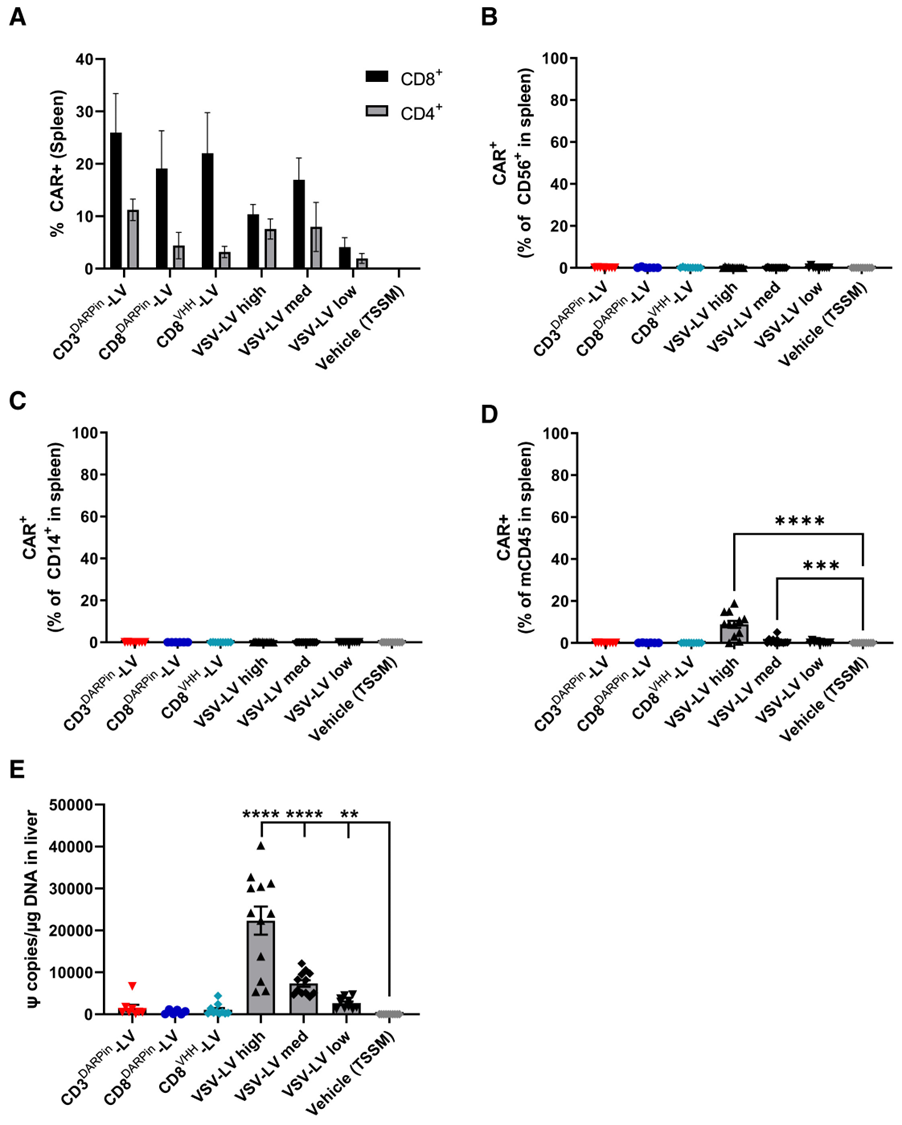
研究人员通过流式细胞术分析血液、BM和脾脏免疫细胞群中的CAR表达来评估靶向载体的特异性。
如图6所示,所有重定向载体介导的CAR表达主要限于CD3+ T细胞,在其他人类免疫细胞群(NK细胞、单核细胞或B细胞)中检测到的表达极少。CD8靶向载体的CAR表达主要限于CD8+ T细胞,尽管在少数动物的CD4+ T细胞中检测到低频率的CAR+细胞,可能是由于转导了双阳性CD8+CD4+前体细胞。
图6. 体内利用第四代重定向SupA2KO-LV载体对T细胞的特异性靶向
非靶向VSV-G伪型载体的CAR表达也主要局限于T细胞,在其他人类免疫细胞类型中检测到的表达极少;然而,在高剂量VSV-LV处理的动物中,在脾脏的小鼠CD45+区室中额外观察到了高频率的CAR+细胞,但在BM或血液中未观察到。这些细胞可能是髓系细胞,因为所使用的NCG小鼠模型不产生小鼠淋巴样细胞。
研究人员还通过分析处理动物肝脏中的整合载体拷贝数(VCN)进一步评估了重定向载体的特异性。正如预期,在用VSV-G伪型载体处理的小鼠肝脏中检测到高水平载体,且观察到剂量反应。相反,重定向载体显示肝脏转导的证据极少,检测到的载体拷贝数非常低。

写在最后


总之,本研究成功改进并将LV重定向包膜与第四代LV平台相结合,用于在动物研究中特异性高效地向T细胞递送CAR转基因。这些改进将推动体内CAR T疗法的实施和可行性,通过消除体外制造CAR T细胞的需求,提高患者对这些治愈性疗法的可及性。未来研究需要评估低剂量重定向载体对CAR T细胞生成和肿瘤细胞清除的影响,以优化治疗剂量并最小化潜在不良反应。